forum.LC8.info Foren-Übersicht  
FAQFAQ Knowledge BaseKnowledge Base SuchenSuchen KarteKarte KalenderKalender FotoalbumFotoalbum RegistrierenRegistrieren ProfilProfil LoginLogin

Sekundär Drosselklappen - Verständnisfrage
Gehe zu Seite 1, 2  Weiter
 
Neues Thema eröffnen   Neue Antwort erstellen     forum.LC8.info Foren-Übersicht -> Adv - Technik - 990 EFI (Motor!) Beiträge der letzten 24h (nach Forum sortiert)
Vorheriges Thema anzeigen :: Nächstes Thema anzeigen  
Autor Nachricht
macrums
BeitragVerfasst am : Mo, 15. Jan 2018, 13:21    Titel: Sekundär Drosselklappen - Verständnisfrage Antworten mit Zitat

Hallo Kollegen,
aktuell beschäftige ich mich mit dem Thema sekundär Drosselklappen. Mein Problem ist, dass meine Fuhre so gut wie immer beim Gasgeben um die 4-5000 Umdrehungen einen kurzen Aussetzer hat und dann normal am Gas hängt.

Meine bisherigen Recherchen ergeben, dass ein Drosselklappenpoti wohl über den Jordan ist. Mein freundlicher sagte, dass ich da runde 1200 Öppen investeiren müsste und auf die Frage, ob das auch günstiger geht kam erst lange nichts- und dann: Klappen raus, Gwerch drum herum weg, rausprogrammieren und gut.

Kostenpunktmäßig absolut interessant.

Nun habe ich mich im Netz schlau gemacht, da steht ja auch so einiges zu dem Thema. Ich habe allerdings noch eine Verständnisfrage zu dem Ganzen:
Über den Gaszug wird die primäre Drosselklappe geöffnet bzw. geschlossen. Wie ich gelesen habe aber nicht ganz, da der „Leerlaufklappenstellmotor“ (ich nenne den mal so) die Drosselklappen ebenfalls ansteuert, um die Leerlaufdrehzahl zu beeinflussen. Wie weit kann eigentlich dieser Motor die Klappen öffnen?

Ich frage nach, weil: Wenn dieser Motor mal Mist macht, dann kann ich über den Gaszug ja die Klappen nicht mehr schließen. Ähnlich früherer Vergaser „DellOrto PH irgendwas“, der nur einen Gaszug hatte. Hing der mal, gings gerade aus weiter…
Wie sieht es aus, wenn der Leerlaufstellmotor mal hängt?
Nach oben
PlumpsOffline
Angstnippelbeschneider
Avatar

Anmeldungsdatum: 23.12.2013
Beiträge insgesamt: 725
KTM LC8 Adv 990, 2006
 →  84.000 km
KTM LC8 Adv 950, 2003
 →  63.000 km

BeitragVerfasst am : Mo, 15. Jan 2018, 21:10    Titel: Antworten mit Zitat

Moin,

der Ruck bei 4500--5500 U/min ist vermutlich eher im Bereich der Zündspulen zu suchen.. Vermutlich einfach 4..5mm rausgezogen.. Zylinder 1 und 2 mal scharf anschauen.. Kann auch der Dichtgummi etwas verschoben sein. ordentlcih mit dem dickem Daumen drauf drücken.. Da biste nicht der Erste Wink


Bei Poti im Popo sägt das Ding ja meistens im Leerlauf... mal Null und mal 4500U/min.. blink

Nun noch nen Tipp vom Edelfauli.. Die oberen Drosselklappen einfach raus.. Also, nur die 2x2 Schräubchen..und die Klappen weg.. Welle und Antrieb kannste lassen.. RC8 Trichter und ab zum Experten fürs neue Mapping... Seit dem hab ich Pipi in Augen Rolling Eyes

_________________
Wenn mir langweilig ist, zünde ich bei Karstadt alle Playmobil-Tankstellen an, lasse Stofftier-Wale frei und bewerbe mich dann bei Greenpeace. Mr. Green
Nach oben
Benutzer-Profile anzeigen 
edefaulerOffline
Sahararider
Avatar

Anmeldungsdatum: 09.07.2008
Beiträge insgesamt: 1072
KTM Duke 1 724, Duke 2 660

BeitragVerfasst am : Di, 16. Jan 2018, 8:22    Titel: Antworten mit Zitat

Zitat:
Nun noch nen Tipp vom Edelfauli.. Die oberen Drosselklappen einfach raus.. Also, nur die 2x2 Schräubchen..und die Klappen weg.. Welle und Antrieb kannste lassen.. RC8 Trichter und ab zum Experten fürs neue Mapping... Seit dem hab ich Pipi in Augen


der wichtigste Punkt dabei ist die Abstimmung, die muss dann erfolgen! Einfach raus programmieren tut dem Motor absolut nicht gut.

Das beschriebene Loch beim Beschleunigen würde ich auch nicht(!) der 2. DK zuschreiben

Gruss

Norbert

_________________
Dukeclassics 3d3f4ul3r
Nach oben
Benutzer-Profile anzeigen Website dieses Benutzers besuchen 
macrums
BeitragVerfasst am : Di, 16. Jan 2018, 10:25    Titel: Antworten mit Zitat

Hallo Leute,

danke für den Tipp. Den werde ich demnächst verfolgen.

Zu den Drosselklappen:

Warum sollten die nicht nur einfach rausprogrammiert werden? Könntest du kurz dazu was schreiben?

Danke vorab.
Nach oben
edefaulerOffline
Sahararider
Avatar

Anmeldungsdatum: 09.07.2008
Beiträge insgesamt: 1072
KTM Duke 1 724, Duke 2 660

BeitragVerfasst am : Di, 16. Jan 2018, 10:39    Titel: Antworten mit Zitat

Hallo,

weil sich die Ströumungsverhältnisse im Drosselklappenbody ändern und somit die Füllung der Brennkammern.
Rasuprogrammieren kann man sie so oder so nicht.
Man kann sie still legen, was keinen Sinn macht oder sie dauerhaft auf 100% stellen durch Ändern des Mappings.

Die 2. Drosselklappe sorgt dafür das angeblich das Dehmoment und ansprechverhalten optimiert sein soll im Fahrbetrieb. Darauf ist auch das Grundmapping abgestimmt. Wenn du nun immer die maximale Luft durchlässt dann passt das grundmapping nicht mehr.
Nein es reicht dann auch nicht das Akra Mapping aufzuspielen, da dieses auch auf die Verwendung der 2. Drosselklappe ausgelegt ist.
Ausserdem ist das Akramapping das schlechteste was KTM produziert hat. Egal bei welchen Motoren.
Zur Abstimmung auf dem Prüfstand mit dem PowerCommander z.b. immer das normale Serienmapping aufspielen.
Das Akra Mapping macht bei sowas immer Probleme
Dazu musst du dann aber auch die Lambdaeliminatoren einsetzen!
Die Lambdasonden auszuschalten ist bei einer Prüfstandsabstimmung keine Option! Da man nie weiss was das Steuergrät dann gerade tut, das weisst du nur wenn du die Eliminatoren aufgesetzt hast, da diese immer einen festen Lambdawert vorgeben, anhand dessen sich das Steuergerät orientiert.


Gruss

Norbert

_________________
Dukeclassics 3d3f4ul3r
Nach oben
Benutzer-Profile anzeigen Website dieses Benutzers besuchen 
PlumpsOffline
Angstnippelbeschneider
Avatar

Anmeldungsdatum: 23.12.2013
Beiträge insgesamt: 725
KTM LC8 Adv 990, 2006
 →  84.000 km
KTM LC8 Adv 950, 2003
 →  63.000 km

BeitragVerfasst am : Di, 16. Jan 2018, 15:09    Titel: Antworten mit Zitat

Moin,

mal ne Frage an den Edefauler:

Ich hab nun nen 2010er R-Motor in die 2006er eingebaut. RC8 Trichter, anderer Auspuff, 2te Drosselklappen weg, Rottweiler Airintake/ Luftfilter und Sonden-Eliminatoren sind drin. Ein 2010 Serienmapping kann ich nicht direkt aufspielen, da verweigert sich TuneEcu. Ich könnte nun von Hand das Mapping übertragen.. tippen..tippen und nochmals tippen... wacko

Ist es nun besser mit nem 2006er Serienmapping oder mit nem eingetippten 2010er Serienmapping beim Tuner aufzutauchen?


Gruß Dirk

_________________
Wenn mir langweilig ist, zünde ich bei Karstadt alle Playmobil-Tankstellen an, lasse Stofftier-Wale frei und bewerbe mich dann bei Greenpeace. Mr. Green
Nach oben
Benutzer-Profile anzeigen 
v2loverOffline
Sponsor
Sponsor
Anmeldungsdatum: 16.11.2008
Beiträge insgesamt: 2174

BeitragVerfasst am : Di, 16. Jan 2018, 16:10    Titel: Antworten mit Zitat

bin zwar nicht gefragt aber meine empfehlung wäre, hol dir ein 10er steuergerät; und dann klappt es auch mit tune ecu Mr. Green Mr. Green
_________________
the older I get; the better I was
frauen sind die einzige beute die ihrem jäger auflauern
.....und immer sind die anderen die idioten, aber bedenke, selbst ist man auch für jeden der andere !!!!
Nach oben
Benutzer-Profile anzeigen 
PlumpsOffline
Angstnippelbeschneider
Avatar

Anmeldungsdatum: 23.12.2013
Beiträge insgesamt: 725
KTM LC8 Adv 990, 2006
 →  84.000 km
KTM LC8 Adv 950, 2003
 →  63.000 km

BeitragVerfasst am : Di, 16. Jan 2018, 16:21    Titel: Antworten mit Zitat

v2lover @ Di, 16. Jan 2018, 15:10 hat folgendes geschrieben:
bin zwar nicht gefragt aber meine empfehlung wäre, hol dir ein 10er steuergerät; und dann klappt es auch mit tune ecu Mr. Green Mr. Green


Moin Laughing

naja ein 10er hab ich.. Nur am 10er is ne Wegfahrsperre, Schlüssel mit Chip und ne Antenne am Zündschloss... Cool Kabelbaum ist etwas geändert, Sensor für Kühlmitteltemperatur und halt noch die Drähte für die Antenne.. Noch so ein Ding was sagt.. nö ich will heute mit dir nicht spielen.. wacko

Muss ja eigentlich gehen... Im 2006er kann ich ja auch alles verdrehen mit Tuneecu.. Nur Übertragen kannst du halt nicht.. Da ist auch zu viel Intelligenz eingebaut.. unsure

_________________
Wenn mir langweilig ist, zünde ich bei Karstadt alle Playmobil-Tankstellen an, lasse Stofftier-Wale frei und bewerbe mich dann bei Greenpeace. Mr. Green
Nach oben
Benutzer-Profile anzeigen 
v2loverOffline
Sponsor
Sponsor
Anmeldungsdatum: 16.11.2008
Beiträge insgesamt: 2174

BeitragVerfasst am : Di, 16. Jan 2018, 16:41    Titel: Antworten mit Zitat

also ich lehn mich da jetzt einmal gaaaanz weit aus dem fesnster; blink blink blink

gibts da nicht doch zwei getrennte einheiten; eine die für den motor zuständig ist und eine für die elektr. steuerung, aaaaaber diese ....gilt nicht als gesichert;
bin aber einer eifrig lernender

_________________
the older I get; the better I was
frauen sind die einzige beute die ihrem jäger auflauern
.....und immer sind die anderen die idioten, aber bedenke, selbst ist man auch für jeden der andere !!!!
Nach oben
Benutzer-Profile anzeigen 
edefaulerOffline
Sahararider
Avatar

Anmeldungsdatum: 09.07.2008
Beiträge insgesamt: 1072
KTM Duke 1 724, Duke 2 660

BeitragVerfasst am : Di, 16. Jan 2018, 16:44    Titel: Antworten mit Zitat

Zitat:
Ist es nun besser mit nem 2006er Serienmapping oder mit nem eingetippten 2010er Serienmapping beim Tuner aufzutauchen?


Hallo,

lass das 2006er Serienmapping.
Ob 2010er oder 2006er ist da ganz egal, nur kein Akramapping.

Gruss

Norbert

PS wer was ganz Wahnsinniges haben will, der tippt das Zündmapping der 2005er SD ab..... dann geht die @ durch das Drehzahlband wie ne Superduke Mr. Green Mr. Green meine war danach absolut nicht mehr als @ zu identifizieren

_________________
Dukeclassics 3d3f4ul3r
Nach oben
Benutzer-Profile anzeigen Website dieses Benutzers besuchen 
PlumpsOffline
Angstnippelbeschneider
Avatar

Anmeldungsdatum: 23.12.2013
Beiträge insgesamt: 725
KTM LC8 Adv 990, 2006
 →  84.000 km
KTM LC8 Adv 950, 2003
 →  63.000 km

BeitragVerfasst am : Di, 16. Jan 2018, 17:33    Titel: Antworten mit Zitat

v2lover @ Di, 16. Jan 2018, 15:41 hat folgendes geschrieben:
also ich lehn mich da jetzt einmal gaaaanz weit aus dem fesnster; blink blink blink

gibts da nicht doch zwei getrennte einheiten; eine die für den motor zuständig ist und eine für die elektr. steuerung, aaaaaber diese ....gilt nicht als gesichert;
bin aber einer eifrig lernender


Nu hab ich mal in den Schaltplan geguckt... lesen Und da ham so doch a extra Kästle für die EWS reingebastelt. blink Das kann ich ja am WE mal ausprobieren...ob Pins und Signale gleich sind..

@Edefauler... Danke...

_________________
Wenn mir langweilig ist, zünde ich bei Karstadt alle Playmobil-Tankstellen an, lasse Stofftier-Wale frei und bewerbe mich dann bei Greenpeace. Mr. Green
Nach oben
Benutzer-Profile anzeigen 
PlumpsOffline
Angstnippelbeschneider
Avatar

Anmeldungsdatum: 23.12.2013
Beiträge insgesamt: 725
KTM LC8 Adv 990, 2006
 →  84.000 km
KTM LC8 Adv 950, 2003
 →  63.000 km

BeitragVerfasst am : Sa, 20. Jan 2018, 14:08    Titel: Antworten mit Zitat

Moin,

kurz: die Pins und Stecker passen Cool
abberrr: Nö, es geht nicht... Die Bits und Bytes vermissen sich... heul
Fehler Stromersorgung Kurbelwellensensor
Fehler CAN-BUS
Fehler keine oder defekte Wegfahrsperre...

_________________
Wenn mir langweilig ist, zünde ich bei Karstadt alle Playmobil-Tankstellen an, lasse Stofftier-Wale frei und bewerbe mich dann bei Greenpeace. Mr. Green
Nach oben
Benutzer-Profile anzeigen 
edefaulerOffline
Sahararider
Avatar

Anmeldungsdatum: 09.07.2008
Beiträge insgesamt: 1072
KTM Duke 1 724, Duke 2 660

BeitragVerfasst am : Sa, 20. Jan 2018, 16:06    Titel: Antworten mit Zitat

die Intelligenz für die WFS sitzt im Steuergerät und nicht in irgendeinem anderen "Kasten"
Sonst wäre es ja zu einfach die auszubauen!
Wenn die WFS entfernt werden sol,, müssen alle Komponenten, Kabelbaum und Steuergerät getauscht werden

Gruss

Norbert

_________________
Dukeclassics 3d3f4ul3r
Nach oben
Benutzer-Profile anzeigen Website dieses Benutzers besuchen 
PlumpsOffline
Angstnippelbeschneider
Avatar

Anmeldungsdatum: 23.12.2013
Beiträge insgesamt: 725
KTM LC8 Adv 990, 2006
 →  84.000 km
KTM LC8 Adv 950, 2003
 →  63.000 km

BeitragVerfasst am : Sa, 20. Jan 2018, 19:54    Titel: Antworten mit Zitat

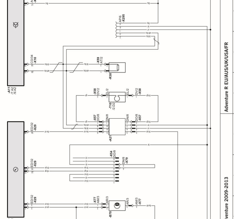
Moin,

es gibt noch a Kästle mit der Bezeichnung A21, Die Motosteuerung ist die A11.

An dem Kästchen A21 hängt auch die Ringantenne dran..



a21.jpg
 Beschreibung:
 Dateigröße:  45.18 KB
 Angeschaut:  634 mal

a21.jpg



_________________
Wenn mir langweilig ist, zünde ich bei Karstadt alle Playmobil-Tankstellen an, lasse Stofftier-Wale frei und bewerbe mich dann bei Greenpeace. Mr. Green
Nach oben
Benutzer-Profile anzeigen 
PlumpsOffline
Angstnippelbeschneider
Avatar

Anmeldungsdatum: 23.12.2013
Beiträge insgesamt: 725
KTM LC8 Adv 990, 2006
 →  84.000 km
KTM LC8 Adv 950, 2003
 →  63.000 km

BeitragVerfasst am : Sa, 20. Jan 2018, 19:57    Titel: Antworten mit Zitat

aber.. dass das Kästchen A11 das Kästchen A21 vermisst, war ja anzunehmen.. Aber nur Versuch mach kluchhhh


bersciht.jpg
 Beschreibung:
 Dateigröße:  16.57 KB
 Angeschaut:  15500 mal

bersciht.jpg



_________________
Wenn mir langweilig ist, zünde ich bei Karstadt alle Playmobil-Tankstellen an, lasse Stofftier-Wale frei und bewerbe mich dann bei Greenpeace. Mr. Green
Nach oben
Benutzer-Profile anzeigen 
Beiträge der letzten Zeit anzeigen:   
Neues Thema eröffnen   Neue Antwort erstellen    forum.LC8.info Foren-Übersicht -> Adv - Technik - 990 EFI (Motor!) Alle Zeiten sind GMT + 1 Stunde
Gehe zu Seite 1, 2  Weiter
Seite 1 von 2

 
Beiträge der letzten 24h (nach Forum sortiert)

Gehe zu:  
Rechte



Powered by phpBB © 2001 - 2005 phpBB Group |  Hosted and administrated by schradtnet_mini.gif | Lösche Cookies von diesem Forum
[ Time: 0.0595s ][ Queries: 41 (0.0240s) ]